手机版 | 登陆 | 注册 | 留言 | 设首页 | 加收藏
当前位置: 网站首页 > 相关资讯 当前位置: 相关资讯

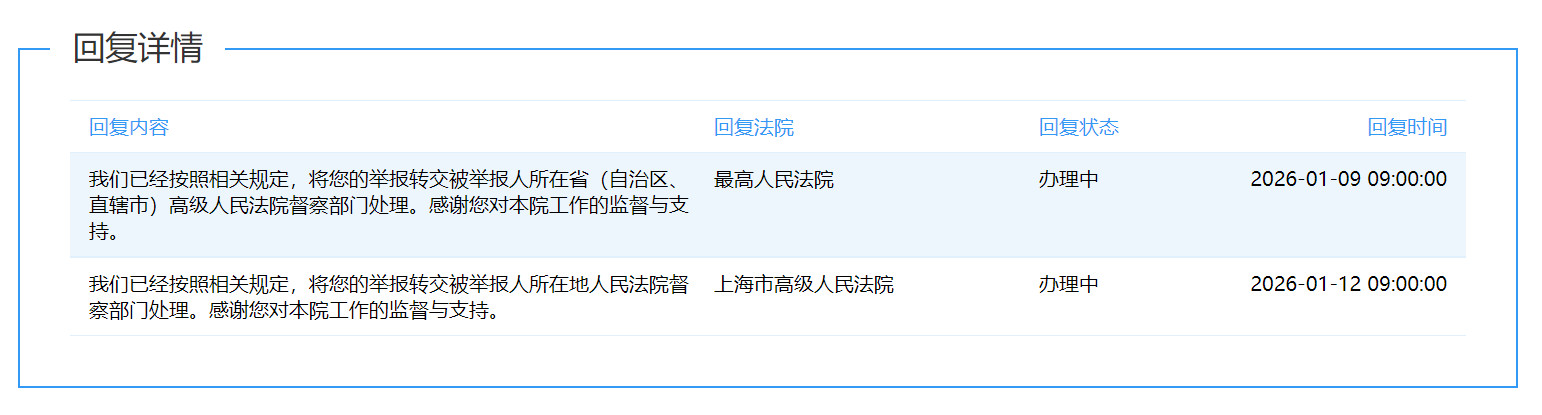
置顶 (2023)沪0105民初34997号案件错误目录(有超链接)

(2023)沪0105民初34997号案件错误目录

时间:2026年01月23日        作者:佚名        分享       

1. 管辖错误_上海市长宁区法院无管辖权非法审案

1. 管辖错误_上海市长宁区法院无管辖权非法审案

时间:2026年01月23日        作者:佚名        分享       

(2023)沪0105民初34997号案件错误目录(有超链接)

(2023)沪0105民初34997号案件错误目录

时间:2026年01月23日        作者:佚名        分享       

六、一审审理过程中的具体错误

1. 管辖错误_上海市长宁区法院无管辖权非法审案

时间:2026年01月23日        作者:佚名        分享       

五、申请最高法院提审__理由与事实

五、申请最高法院提审__理由与事实

时间:2026年01月23日        作者:佚名        分享       

四、申请最高法院院长纠错再审__法律依据

四、申请最高法院院长纠错再审__法律依据

时间:2026年01月23日        作者:佚名        分享       

二、案件全程六次审理及核心错误概要

二、案件全程六次审理及核心错误概要

时间:2026年01月23日        作者:佚名        分享       

一、案情简介_信息网络买卖合同纠纷

一、案情简介_信息网络买卖合同纠纷

时间:2026年01月23日        作者:佚名        分享       

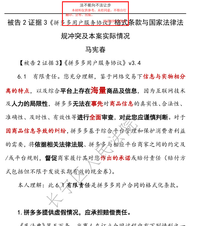
拼多多之错 拼多多之恶 拼多多出生自带邪恶

拼多多之错 拼多多之恶 拼多多出生自带邪恶

时间:2026年01月22日        作者:佚名        分享       

案件错误告知书与再审提审申请书

案件错误告知书与再审提审申请书

时间:2026年01月21日        作者:佚名        分享       
浙ICP备  |   QQ:  |  地址:敢撕特  |  电话:131 574 12315  |  
Copyright © 2026 天人文章管理系统 版权所有,授权gan.site 使用 OK文库 Powered by 55TR.COM